前言

从 Android 6.0(API 级别 23)开始,用户开始在应用运行时向其授予权限,而不是在应用安装时授予。所以如果你的应用使用到了一些危险权限,就必须在AndroidManifest.xml 中静态地声明需要用到的权限,并在使用到该功能时要动态的申请,否则在调用到相应权限功能时候,会抛出 SecurityException异常。所以本文探讨一下动态权限的申请的正确流程,并把它封装成一个库,简化了申请过程。

权限的分类

在讲解之前,先看一下android权限的分类,android权限分为四类,如下:

1、普通权限

普通权限也叫正常权限,它不需要动态申请,你只需要在用到它的时候在AndroidManifest.xml 中静态地声明,然后系统在app运行时就会自动的授予该app相应的权限。这类权限主要在你的app想要接触app沙盒外的数据或资源的时用到,它不会涉及到系统的操作,也不会泄漏或篡改用户的隐私数据。如下:

1
2
3
4
5
6
7
8
9
10
11
12
13
14
15
16
17
18
19
20
21
22
23
24
25
26
27
28
29
30
31
32
33
34
35
36
ACCESS_LOCATION_EXTRA_COMMANDS 
ACCESS_NETWORK_STATE
ACCESS_NOTIFICATION_POLICY
ACCESS_WIFI_STATE
BLUETOOTH
BLUETOOTH_ADMIN
BROADCAST_STICKY
CHANGE_NETWORK_STATE
CHANGE_WIFI_MULTICAST_STATE
CHANGE_WIFI_STATE
DISABLE_KEYGUARD
EXPAND_STATUS_BAR
FOREGROUND_SERVICE
GET_PACKAGE_SIZE
INSTALL_SHORTCUT
INTERNET
KILL_BACKGROUND_PROCESSES
MANAGE_OWN_CALLS
MODIFY_AUDIO_SETTINGS
NFC
READ_SYNC_SETTINGS
READ_SYNC_STATS
RECEIVE_BOOT_COMPLETED
REORDER_TASKS
REQUEST_COMPANION_RUN_IN_BACKGROUND
REQUEST_COMPANION_USE_DATA_IN_BACKGROUND
REQUEST_DELETE_PACKAGES
REQUEST_IGNORE_BATTERY_OPTIMIZATIONS
SET_ALARM
SET_WALLPAPER
SET_WALLPAPER_HINTS
TRANSMIT_IR
USE_FINGERPRINT
VIBRATE
WAKE_LOCK
WRITE_SYNC_SETTINGS

2、签名权限

该类权限只对拥有相同签名的应用开放。例如某个应用自定义了一个permission 且在权限标签中加入 android:protectionLevel=”signature”,其他应用想要访问该应用中的某些数据时,必须要在AndroidManifest.xml中声明该权限,而且还要与该应用具有相同的签名,系统会在app运行时自动授予该权限。这类我们用的比较少。

3、危险权限

也叫敏感权限,运行时权限,跟普通权限相反,一旦某个应该获取了该类权限,用户的隐私数据就面临被泄露篡改的风险。所以你想使用该权限就必须在AndroidManifest.xml 中静态地声明需要用到的权限,并在使用到该功能时要动态的申请,除非用户同意该权限,否则你不能使用该权限对应的功能。如下:

可以看到android把危险权限分为10组,所以申请危险权限的时候都是按组申请,我们只要申请组内的任意一个危险权限就行,当用户一旦同意授权该危险权限,那么该权限所对应的权限组中的所有其他权限也会同时被授权。

4、特殊权限

特殊权限我了解的有三个,如下:

  • SYSTEM_ALERT_WINDOW:设置悬浮窗
  • WRITE_SETTINGS:修改系统设置
  • REQUEST_INSTALL_PACKAGES: 允许应用安装未知来源应用

它也是要要申请的,但是它不同于危险权限的申请,危险权限的申请会弹出一个对话框询问你是否同意,而特殊权限的申请需要跳转到指定的界面,让你手动确认同意。

动态权限申请流程

所以动态权限的申请就是申请危险权限或特殊权限,权限的申请在不同的Android版本有不同的行为,如下:

  • 如果设备运行的是 Android 5.1 或更低版本,或者应用的 targetSdkVersion 为 22 或更低:如果您在 Manifest 中列出了危险权限,则用户必须在安装应用时系统会要求用户授予此权限,如果他们不授予此权限,系统根本不会安装应用,用户一旦全部同意授予,他们撤销权限的唯一方式是卸载应用。
  • 如果设备运行的是 Android 6.0 或更高版本,并且应用的 targetSdkVersion为23 或更高:应用必须在 Manifest 中列出权限,并且它必须在运行时请求其需要的每项危险权限。用户可以授予或拒绝每项权限,且即使用户拒绝权限请求,应用仍可以继续运行有限的功能。用户可以随时进入应用的“Settings”中调整应用的动态权限授权。所以你每次使用到该权限的功能时,都要动态申请,因为用户有可能在“Settings”界面中把它再次关闭掉。

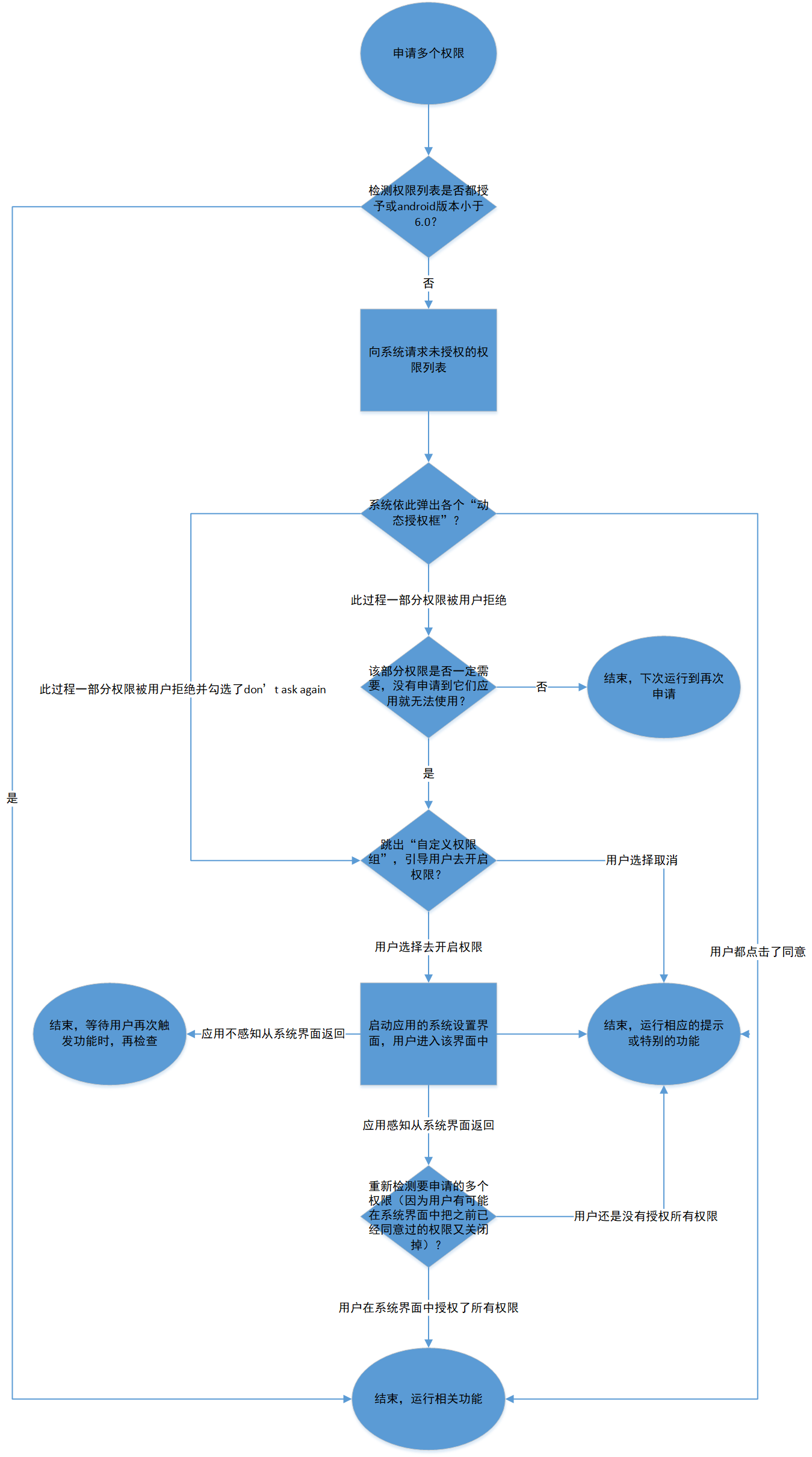
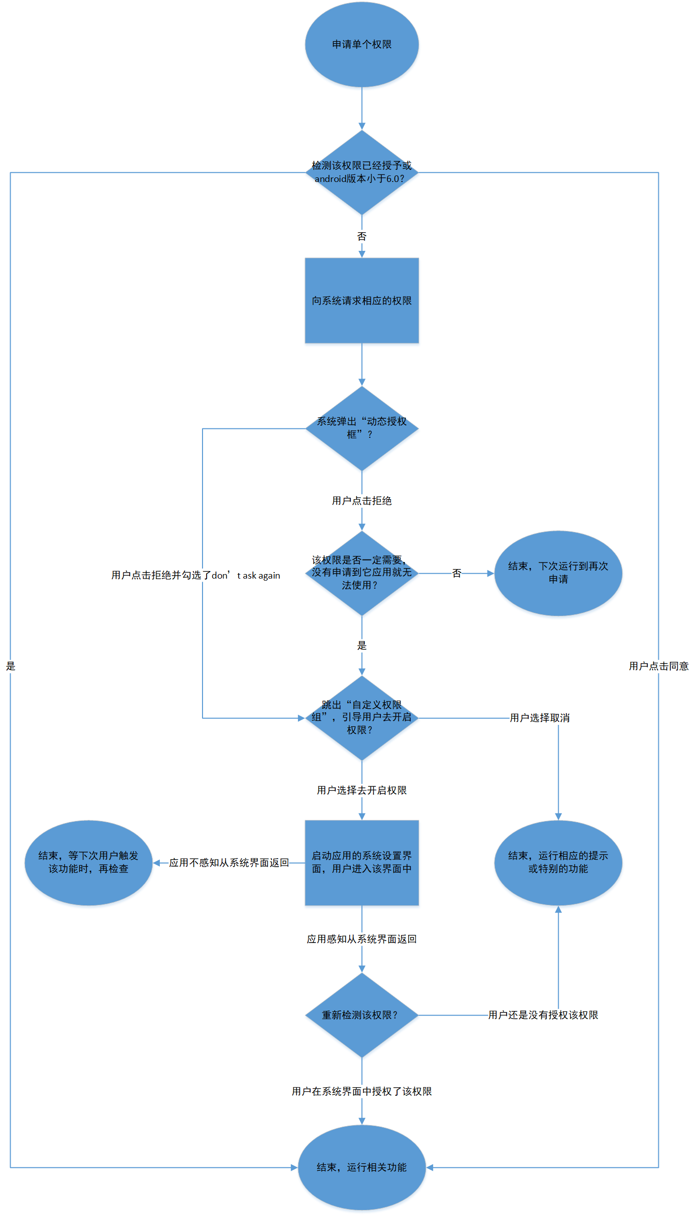
我这里讨论的是6.0后的动态申请,所以从 Android 6.0开始,无论您的应用面向哪个 API 级别,您都应对应用进行测试,以验证它在缺少需要的权限时行为是否正常,我把权限申请的流程分为单个和多个权限申请,分别画了个图。

1、单个权限申请流程

2、多个权限申请流程

3、自定义提示权限组的提示框

上面两个图有有提到自定义提示权限组,那么它主要包含以下内容:

  • 1、包含需要授权的权限列表或单个权限提示
  • 2、包含跳转到应用设置授权界面中的跳转按钮
  • 3、包含放弃授权的取消按钮,即取消这个提示框

注意:如果用户不授权,则不能使用该功能或应用无法运行,可以考虑取消第3步的取消按钮,即无法取消这个提示框,一定要用户去“Settings”授权。

其他注意点

除了特殊权限外,还有一个location权限也比较特殊,需要通过 LocationManager的isProviderEnabled(LocationManager.GPS_PROVIDER)判断是否打开定位开关后再进行权限申请,如下:

1
2
3
4
5
6
7
8
9
10
11
12
13
14
15
16
17
18
19
20
21
22
23
24
25
	lm = (LocationManager) this.getSystemService(this.LOCATION_SERVICE);
if (lm.isProviderEnabled(LocationManager.GPS_PROVIDER)) {//开了定位服务
//请求定位功能
PermissionHelper.getInstance().with(this).requestPermission(
Manifest.permission.ACCESS_FINE_LOCATION,
new IPermissionCallback() {
@Override
public void onAccepted(Permission permission) {
//...
}

@Override
public void onDenied(Permission permission) {
//...
}
}
);
} else {
//跳转到开启定位的地方
Toast.makeText(this, "系统检测到未开启GPS定位服务,请开启", Toast.LENGTH_SHORT).show();
Intent intent = new Intent();
intent.setAction(Settings.ACTION_LOCATION_SOURCE_SETTINGS);
startActivityForResult(intent, PRIVATE_CODE);
}
}

结语

本文主要让让大家对权限的申请流程有进一步的认识,然后可以通过对动态权限的封装,将检测动态权限,请求动态权限,权限设置跳转,监听权限设置结果等处理和业务功能隔离开来,业务以后可以非常快速的接入动态权限支持,提高开发效率,更多细节查看PermissionHelper

参考资料:

Permissions

安卓系统权限,你真的了解吗?

Android 6.0运行权限解析(高级篇)